Product Summary
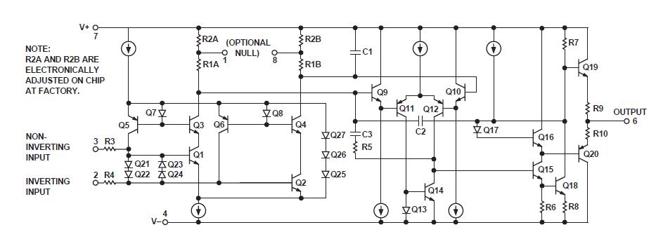
The 5962-8773802PA is an Ultralow Offset Voltage Operational Amplifier. It significantly advances the state-of-the-art in precision op amps. The 5962-8773802PA’s outstanding gain of 10,000,000 or more is maintained over the full 10 V output range.
Parametrics
Absolute maximum ratings: (1)Supply Voltage: ±22 V; (2)Differential Input Voltage: ±30 V; (3)Input Voltage2: ±22 V; (4)Output Short-Circuit Duration: Indefinite; (5)Storage Temperature Range: J and Z Packages: –65℃ to +150℃; (6)Operating Temperature Range: –55℃ to +125℃; (7)Junction Temperature (Tj): –65℃ to +150℃; (8)Lead Temperature (Soldering, 60 sec.): 300℃.
Features
Features: (1)Outstanding Gain Linearity; (2)Ultrahigh Gain 5000 V/mV Min; (3)Low VOS Over Temperature 60 μV Max; (4)Excellent TCVos 0.3μV/℃ Max; (5)High PSRR 3 μV/V Max; (6)Low Power Consumption 60 mW Max; (7)Fits OP07, 725,108A/308A, 741 Sockets; (8)Available in Die Form.
Diagrams

![]() |
![]() 5962 |
![]() Pomona Electronics |
![]() Test Clips TEST CLIP 20/24 P |
![]() Data Sheet |
![]() Negotiable |
|
||||||||
![]() |
![]() 5962(1"x36yd) |
![]() 3M Electronic Specialty |
![]() Tapes & Mastics 5962 1 X 36 YD BULK |
![]() Data Sheet |
![]()
|
|
||||||||
![]() |
![]() 5962-0051401VPA |
![]() Texas Instruments |
![]() Power Driver ICs Non-Inverting Hi Spd Pwr Drvr |
![]() Data Sheet |
![]()
|
|
||||||||
![]() |
![]() 5962-0152001VPA |
![]() Texas Instruments |
![]() Power Driver ICs Comp Hi Crnt MOSFET Drvr |
![]() Data Sheet |
![]()
|
|
||||||||
![]() |
![]() 5962-0254501MZA |
![]() National Semiconductor (TI) |
![]() Operational Amplifiers - Op Amps |
![]() Data Sheet |
![]()
|
|
||||||||
![]() |
![]() 5962-0254501VPA |
![]() National Semiconductor (TI) |
![]() Operational Amplifiers - Op Amps |
![]() Data Sheet |
![]()
|
|
||||||||
(China (Mainland))










