Product Summary
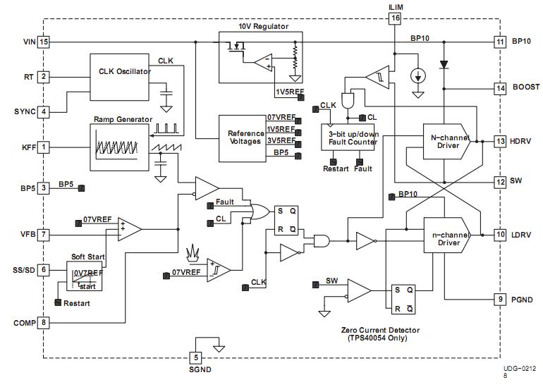
The TPS40057PWPRG4 is a high-voltage, wide input (8 V to 40 V), synchronous, step-down converter. It offers design flexibility with a variety of user programmable functions, including soft-start, UVLO, operating frequency, voltage feed- forward, high-side current limit, and loop compensation.
Parametrics
Absolute maximum ratings: (1)input voltage range: VIN:45V, VFB,SS,SYNC:-0.3V to 6V, SW:-0.3V to 45V, SW, transient<50ns:-2.5V, KFF,with IIN(max)=-5mA:-0.3V to 11V; (2)Output voltage range, VOUT:-0.3V to 6V; (3)Input current:5mA; (4)Output current:200μA; (5)Operating junction temperature range:-40℃ to 125℃; (6)Storage temperature:-55℃ to 150℃; (7)Lead temperature 1,6 mm (1/16 inch) from case for 10 seconds:260℃.
Features
Features: (1)Operating Input Voltage 8 V to 40 V; (2)Input Voltage Feed-Forward Compensation; (3)< 1 % Internal 0.7-V Reference; (4)Programmable Fixed-Frequency Up to 1 MHz; (5)Voltage Mode Controller; (6)Internal Gate Drive Outputs for High-Side and; (7)Synchronous N-Channel MOSFETs; (8)16-Pin PowerPAD Package (θJC = 2℃/W); (9)Thermal Shutdown; (10)Externally Synchronizable; (11)Programmable High-Side Current Limit; (12)Programmable Closed-Loop Soft-Start; (13)TPS40054 Source Only; (14)TPS40055 Source/Sink; (15)TPS40057 Source/Sink With VOUT Prebias.
Diagrams

| Image | Part No | Mfg | Description | ![]() |
Pricing (USD) |
Quantity | ||||||||||||
|---|---|---|---|---|---|---|---|---|---|---|---|---|---|---|---|---|---|---|
![]() |
![]() TPS40057PWPRG4 |
![]() Texas Instruments |
![]() DC/DC Switching Controllers Wide Input Sync Buck src/sink w/prebias |
![]() Data Sheet |
![]()
|
|
||||||||||||
| Image | Part No | Mfg | Description | ![]() |
Pricing (USD) |
Quantity | ||||||||||||
![]() |
![]() TPS40000 |
![]() Other |
![]() |
![]() Data Sheet |
![]() Negotiable |
|
||||||||||||
![]() |
![]() TPS40000DGQ |
![]() Texas Instruments |
![]() Voltage Mode PWM Controllers Low Input 2.25V-5.5V 300 kHz Frequency |
![]() Data Sheet |
![]()
|
|
||||||||||||
![]() |
![]() TPS40000DGQG4 |
![]() Texas Instruments |
![]() Voltage Mode PWM Controllers Low Input 2.25V-5.5V 300 kHz Frequency |
![]() Data Sheet |
![]()
|
|
||||||||||||
![]() |
![]() TPS40000DGQR |
![]() Texas Instruments |
![]() Voltage Mode PWM Controllers Lo Input 300kHz Freq Synch Buck Cntrlr |
![]() Data Sheet |
![]()
|
|
||||||||||||
![]() |
![]() TPS40000DGQRG4 |
![]() Texas Instruments |
![]() Voltage Mode PWM Controllers Lo Input 300kHz Freq Synch Buck Cntrlr |
![]() Data Sheet |
![]()
|
|
||||||||||||
![]() |
![]() TPS40001 |
![]() Other |
![]() |
![]() Data Sheet |
![]() Negotiable |
|
||||||||||||
(China (Mainland))









